请注意,本文内容源自机器翻译,可能存在语法或其它翻译错误,仅供参考。如需获取准确内容,请参阅链接中的英语原文或自行翻译。
器件型号:LMP91000 主题中讨论的其他器件:TINA-TI
工具/软件:TINA-TI 或 Spice 模型
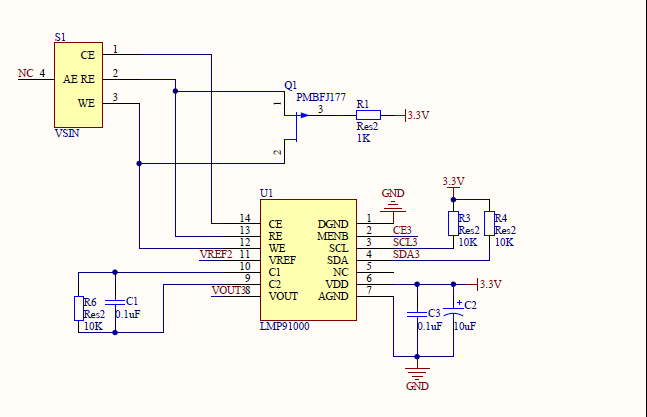
你好。 最近我 n`t`s 气体传感器(Alphasense SENSOR OX_B431 NO2_B43F SO2_B4 CO_B4)、并将这些传感器与 lmp91000搭配使用、但如果插入或拉出气体传感器、我无法读取 Vout 上的任何变化? 与 LMP91000的 SPI 通信 正常。 我的电路在下面,所以有人能给我一些想法,我该怎么做?
我 的 lmp91000配置参数 是 Vref=2.5 零=67%、无偏置、