This thread has been locked.

If you have a related question, please click the "Ask a related question" button in the top right corner. The newly created question will be automatically linked to this question.

[参考译文] TINA/Spice/TPS543C20:从 Webench 导出 TINA 模型

Guru**** 2535790 points
Other Parts Discussed in Thread: TINA-TI, TPS543C20

请注意,本文内容源自机器翻译,可能存在语法或其它翻译错误,仅供参考。如需获取准确内容,请参阅链接中的英语原文或自行翻译。

https://e2e.ti.com/support/tools/simulation-hardware-system-design-tools-group/sim-hw-system-design/f/simulation-hardware-system-design-tools-forum/633812/tina-spice-tps543c20-tina-model-export-from-webench

器件型号:TPS543C20
主题中讨论的其他器件:TINA-TI

工具/软件:TINA-TI 或 Spice 模型

您好!

 请告诉我 TPS543C20的 TINA-TI 模型。

是否可以通过更改电路来模拟从 Webench 导出的两相 TPS543C20的 TINA-TI 模型?

如果不是、是否有可以使用两相进行仿真的 TINA-TI 模型?

此致、

YUto Sakai

  • 请注意,本文内容源自机器翻译,可能存在语法或其它翻译错误,仅供参考。如需获取准确内容,请参阅链接中的英语原文或自行翻译。
    Yucto、您好!

    是的、您可以对导出的 TINA 模型进行两相配置仿真。 该模型针对 PSpice 中的几种情况进行了验证。
    如果您在 TINA-TI 中为两相配置模型时遇到任何问题、请告诉我。

    感谢您与我们联系。

    此致、
    Saket
  • 请注意,本文内容源自机器翻译,可能存在语法或其它翻译错误,仅供参考。如需获取准确内容,请参阅链接中的英语原文或自行翻译。

    Saket-San、

    我使用 TINA-TI 尝试了两相仿真。

    但是、出现以下错误消息。 您对解决此错误有什么想法吗?

    我附加了 TINA-TI 文件。 请告诉我应该纠正的问题。

    e2e.ti.com/.../TPS543C20_5F00_2PH.TSC

    此致、
    Kohei Sasaki

  • 请注意,本文内容源自机器翻译,可能存在语法或其它翻译错误,仅供参考。如需获取准确内容,请参阅链接中的英语原文或自行翻译。

    您好、Kohei San、

    U1实例中 ISHARE 和 VSHARE 引脚的导线悬空、因此发出了上述警告。

    我现在已更正它、PFA 已修改 TSC 文件。

    e2e.ti.com/.../TPS543C20_5F00_2PH_5F00_MOD.TSC

    另请注意、我已更改了 U2实例的几个跳线的名称(如下图所示为红色)、因为 U1和 U2的同一跳线名称将在两个实例之间造成短路、并可能导致错误的结果。

    我还观察到、您保持软启动和 RT 频率与第一相不同。 根据我的知识、软启动和 RT 频率保持不变(对于两个相位)、同时验证两个相位的模型。


    如果您有任何疑问、请告诉我。

    此致、
    Saket

  • 请注意,本文内容源自机器翻译,可能存在语法或其它翻译错误,仅供参考。如需获取准确内容,请参阅链接中的英语原文或自行翻译。

    您好、Saket-San、

    感谢您的回复、我很抱歉回复价格。

    当我使用我接收到的校正文件检查上升波形时、

    仿真了与所附图像类似的振荡。

    如何更改?

    此致、

    YUto Sakai

  • 请注意,本文内容源自机器翻译,可能存在语法或其它翻译错误,仅供参考。如需获取准确内容,请参阅链接中的英语原文或自行翻译。
    YUto San、您好!

    我无法看到您仿真结果的附加图像。
    您能否将它们与.tsc 文件(您正在模拟)一起重新附加?

    谢谢、此致、
    Saket
  • 请注意,本文内容源自机器翻译,可能存在语法或其它翻译错误,仅供参考。如需获取准确内容,请参阅链接中的英语原文或自行翻译。

    你好、Saket-San

    我很抱歉回复价格。
    我再次连接振荡波形。
    TSC 文件是之前附加的"TPS543C20_2PH_MOD.TSC"。

    e2e.ti.com/.../2570.TPS543C20_5F00_2PH_5F00_MOD.TSC

    此致
    YUto Sakai

  • 请注意,本文内容源自机器翻译,可能存在语法或其它翻译错误,仅供参考。如需获取准确内容,请参阅链接中的英语原文或自行翻译。
    YUto San、您好!

    我正在研究这个问题、稍后会再回来。

    谢谢、此致、
    Saket
  • 请注意,本文内容源自机器翻译,可能存在语法或其它翻译错误,仅供参考。如需获取准确内容,请参阅链接中的英语原文或自行翻译。

    您好、Saket-San、

    感谢您的盛情款待。

    我很期待收到您的回复。

    此致、

    YUto Sakai

  • 请注意,本文内容源自机器翻译,可能存在语法或其它翻译错误,仅供参考。如需获取准确内容,请参阅链接中的英语原文或自行翻译。

    Yuco-San、您好!

    我能够解决这个问题、并且在测试台做了几处更改。

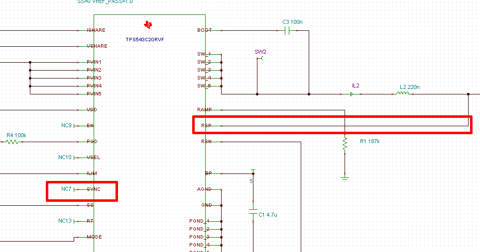
    我在两个相位的 SYNC 引脚上都短路了。 在两相配置中、器件在主从配置中工作、此处 U1实例是主器件、它使用 SYNC 功能来决定 U2 (从器件)的开关频率。

    2、第二相(U2)的 RSP 引脚悬空、现在连接到 VOUT 节点、我认为这是我们观察电感电流异常行为的主要原因。 (下图随附)

    请查找随附的 TSC 文件仿真结果。

    e2e.ti.com/.../TPS543C20_5F00_2PH_5F00_MOD_5F00_22NOV2017.TSC

    如果您对此有任何疑问、或者您在运行随附的 TSC 文件时遇到任何问题、请告诉我。

    感谢您的耐心等待。

    此致、

    Saket