请注意,本文内容源自机器翻译,可能存在语法或其它翻译错误,仅供参考。如需获取准确内容,请参阅链接中的英语原文或自行翻译。
器件型号:TPS65311-Q1 主题中讨论的其他器件:TINA-TI
工具/软件:TINA-TI 或 Spice 模型
您好!
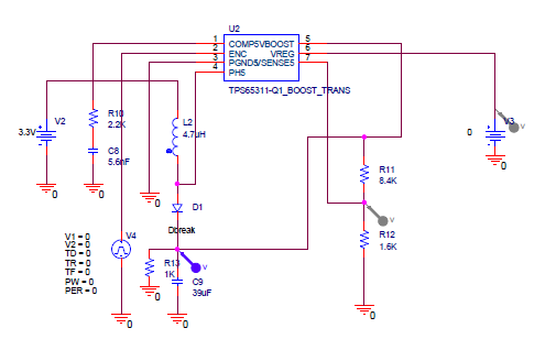
我正在尝试 使用 TI 提供的 SPICE 模型在工具和软件部分模拟 TPS65311-Q1的升压稳压器、我对电路进行了如下所示的设置、我无法实现升压至5V、这正是我尝试看到的。 因此,我使用的负载仅为10mA,我想查看纹波,以检查是否可以轻松提供。
我已连接 SPICE 模型 FYR、并在结果波形下方看到、



