请注意,本文内容源自机器翻译,可能存在语法或其它翻译错误,仅供参考。如需获取准确内容,请参阅链接中的英语原文或自行翻译。
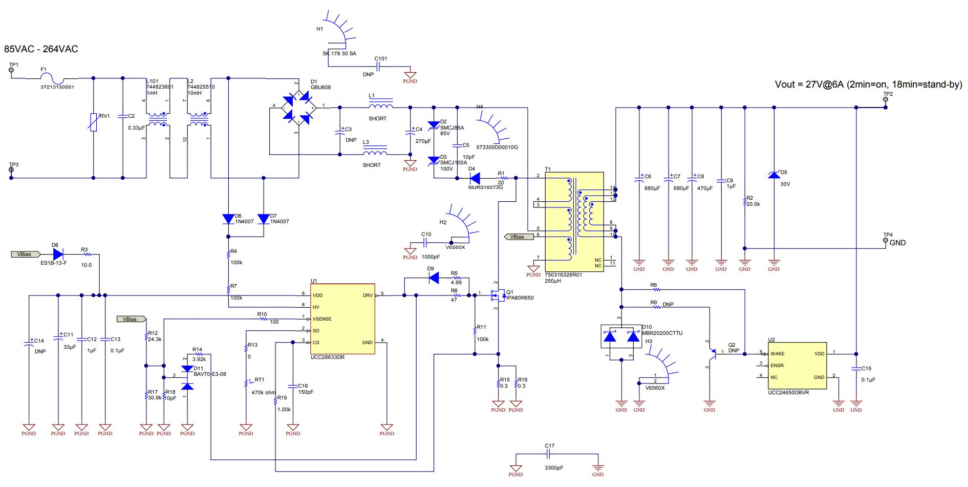
器件型号:PMP30092 我将实现此电路、但版本为定制、我对 交流直流转换有一些疑问、我需要将输出电压从27V 降低到15V、同时将电流降低到4A。 n´t、我不知道这种正确的形式是这样的。
This thread has been locked.
If you have a related question, please click the "Ask a related question" button in the top right corner. The newly created question will be automatically linked to this question.
我将实现此电路、但版本为定制、我对 交流直流转换有一些疑问、我需要将输出电压从27V 降低到15V、同时将电流降低到4A。 n´t、我不知道这种正确的形式是这样的。