请注意,本文内容源自机器翻译,可能存在语法或其它翻译错误,仅供参考。如需获取准确内容,请参阅链接中的英语原文或自行翻译。
器件型号:TIDA-01605 工具与软件:
您好!
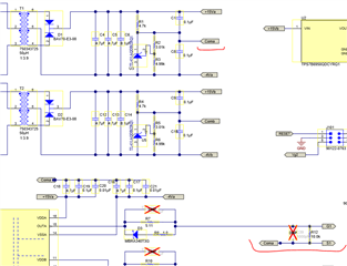
我对 TIDA-01605原理图有疑问、其中 COMA 和 MOSFET 源极 S1连接在一起。 与梳状和源极 S2相同。 下图是来自 原理图的屏幕截图。

据我所知、COMA 是+15Vdc 和-4Vdc 轨之间的中点、并且为0V。 然而、拉电流不必为0V。 例如、在 H 桥中、上部开关源将位于中点(0V 至 GND)、但下部开关将位于负直流母线至 GND。
请您说明一下吗? 提前感谢您。
Mb