请注意,本文内容源自机器翻译,可能存在语法或其它翻译错误,仅供参考。如需获取准确内容,请参阅链接中的英语原文或自行翻译。
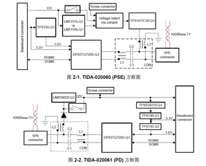
器件型号:TIDA-020060 主题中讨论的其他器件:TIDA-020061、
工具与软件:
嗨、团队、
希望一切都很好。
我的客户是 KOSTAL、目前正在了解 PoDL:
- 对于 TIDA-020060和 TIDA-020061、您是否对 PoDL 和非 PoDL 的成本进行了比较?
- 对于以下拓扑、PoDL 需要哪些其他元件?

BR.
链接
This thread has been locked.
If you have a related question, please click the "Ask a related question" button in the top right corner. The newly created question will be automatically linked to this question.
工具与软件:
嗨、团队、
希望一切都很好。
我的客户是 KOSTAL、目前正在了解 PoDL:

BR.
链接