主题中讨论的其他部件: CC1120
工具/软件:
我之前曾问过这个问题与另一个帖子有关、但没有收到任何回复、因此我是独立发布这个问题。
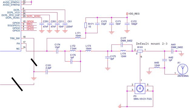
我将 CC1200 用于 150Mhz 的小型器件、但出于多种原因而不能使用该参考设计。 一个简单的例子是我使用射频开关。 在仿真中、TX 相对简单、但 RX 端一直是一个挑战。 到目前为止、我无法找到芯片的任何 S 参数信息。 我一直在尝试模拟评估板设计并运行 VNA 扫描来验证模型、但有很多未知因素、到目前为止这还没有成功。 如果您可以提供 CC1200 的 S 参数、或许可以提供测试参数、我认为这样可以省去很多 步骤。 感谢你能抽出时间。
