主题中讨论的其他器件: CC1352R
您好!
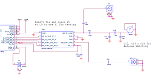
在 定制设计中、我能否将 cc1352R 直接替换为 cc1352P? CC1352R 缺货。
以下是我关注的问题:
- 我可以将 TX_20dBm_P 和 TX_20dBm_N 保持 断开状态吗?
- 我是否可以在不修改任何内容的情况下仍使用相同的平衡-非平衡变压器?
- 除了某些 GPIO 引脚改变了位置、还有其他需要注意的吗?
我正在考虑我的新设计与以下 cc1352R STK 设计相同、不同之处在于我使用的芯片 将 是 cc1352p、并且我保持 TX_20dBm_P 和 TX_20dBm_N 处于打开状态、这是否正常? 或者我必须将这两个引脚连接到某个设备?

谢谢、
Y







