This thread has been locked.

If you have a related question, please click the "Ask a related question" button in the top right corner. The newly created question will be automatically linked to this question.

[参考译文] CC1312R:CC1312R 射频硬件问题

Guru**** 2480805 points
Other Parts Discussed in Thread: CC1312R, CC1310

请注意,本文内容源自机器翻译,可能存在语法或其它翻译错误,仅供参考。如需获取准确内容,请参阅链接中的英语原文或自行翻译。

https://e2e.ti.com/support/wireless-connectivity/sub-1-ghz-group/sub-1-ghz/f/sub-1-ghz-forum/1318895/cc1312r-cc1312r-rf-hardware-issues

器件型号:CC1312R
主题中讨论的其他器件: CC1310

嗨、团队,

请说明此输出是433MHz 还是868MHz。

客户使用 CC1312R、通信频率为433MHz、参考硬件电路为什么? 谢谢

  • 请注意,本文内容源自机器翻译,可能存在语法或其它翻译错误,仅供参考。如需获取准确内容,请参阅链接中的英语原文或自行翻译。

    尊敬的 Yolande:

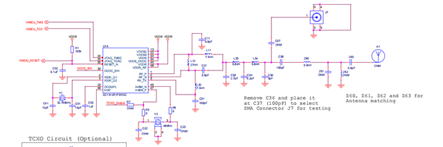
    您所附的图片是868/MCU 915 MHz 参考设计。   LAUNCHXL-CC1352P-4的433MHz 路径 也可用作具有 CC1312R 的433 MHz 的参考设计。

    此致、

    Hg

  • 请注意,本文内容源自机器翻译,可能存在语法或其它翻译错误,仅供参考。如需获取准确内容,请参阅链接中的英语原文或自行翻译。

    您好,HG,

    感谢您的答复。

    我想问一下、CC1310中 LDO 的性能参数在哪里? 我在手册中没有找到这些信息。

    谢谢、此致、

    约兰德

  • 请注意,本文内容源自机器翻译,可能存在语法或其它翻译错误,仅供参考。如需获取准确内容,请参阅链接中的英语原文或自行翻译。

    尊敬的 Yolande:

    我们没有单独的 LDO 数据。 但客户可能需要的所有相关信息都 可以在数据表中找到。 您能详细 介绍一下您具体需要什么性能以及您为什么对这些性能感兴趣吗?

    此致、

    Hg