请注意,本文内容源自机器翻译,可能存在语法或其它翻译错误,仅供参考。如需获取准确内容,请参阅链接中的英语原文或自行翻译。
器件型号:CC1310 工具与软件:
你(们)好
我们处理 CC1310应用(CC1310F128RHBT)。 我们发现一些 DUT 具有1.8V 输出问题。 它使用内部直流/直流配置。 电源电压为3V。
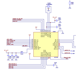
原理图如下所示。

对于正常单元、我们监控了引脚17 (1.8V 开关)和 RF_1.8V。

部分缺陷部件如下所示。
-无切换信号。


-开始时有1.8V 输出,大约800ms 后没有开关信号。

- 1.8V 输出时有许多高波纹。

请提供建议。
实际上、我已在良好 DUT 和不良 DUT 之间交换了电感器。 没关系。
谢谢。