This thread has been locked.

If you have a related question, please click the "Ask a related question" button in the top right corner. The newly created question will be automatically linked to this question.

[参考译文] CC1312PSIP:CC1312PSIP 设置433RF

Guru**** 2389240 points
Other Parts Discussed in Thread: SYSCONFIG, CC1352P, CC1312PSIP, CC1312R
请注意,本文内容源自机器翻译,可能存在语法或其它翻译错误,仅供参考。如需获取准确内容,请参阅链接中的英语原文或自行翻译。

https://e2e.ti.com/support/wireless-connectivity/sub-1-ghz-group/sub-1-ghz/f/sub-1-ghz-forum/1442725/cc1312psip-cc1312psip-set-up-433rf

器件型号:CC1312PSIP
主题中讨论的其他器件:CC1352P、SysConfig、 CC1312R

工具与软件:

嗨、大家好:

我在官方网站上发现、诸如 CC1312PSIP 和 CC1352P 之类的几款 MCU 支持20dBm 的433MHz 传输功率

但在使用最新的 SDK 后、我发现他们的15.4例程都无法配置433MHz

如何在433MHz 上配置20dBm 的传输功率?

  • 请注意,本文内容源自机器翻译,可能存在语法或其它翻译错误,仅供参考。如需获取准确内容,请参阅链接中的英语原文或自行翻译。

    尊敬的 Faker:

    433 MHz 频带不支持 TI15.4 Stack。 仅支持您可以在 TI15.4 SysConfig 中选择的频带。

    此外、CC1312PSIP 不支持433 MHz 频段、如 TI.com 所示。


    此致、
    等等

  • 请注意,本文内容源自机器翻译,可能存在语法或其它翻译错误,仅供参考。如需获取准确内容,请参阅链接中的英语原文或自行翻译。

    您好:

    如果我选择1352P、它是否支持433MHz 20dBm

    此致、

    烧杯

  • 请注意,本文内容源自机器翻译,可能存在语法或其它翻译错误,仅供参考。如需获取准确内容,请参阅链接中的英语原文或自行翻译。

    尊敬的 Theo

    默认情况下、cc1312R 不支持433MHz。 最后、我们在硬件上把433的射频参数进行了匹配、将433软件的射频配置1352P-4进行移植、这样可以确保14dBm 的传输功率正常使用。 以下链接:

    e2e.ti.com/.../wireless-connBy 默认情况下、cc1312R 不支持433MHz。 最后、我们在硬件上匹配了433的射频参数、并移植了1352P-4 433软件射频配置、这样可以确保正常使用14dBm 的传输功率、

    ecatity/bluetooth-group/bluetooth/f/bluetooth-forum/1219477/lpstk-cc1352r-how-to-run-ti-15-4-stack-at-433MHz?tidearch=e2e-sitesearch&keymatch=CC1312R1%2015.4%CC1312R1%2015.4%Ul 20433MHz

    我认为20dBm 也可以通过从其他 sysconif 导入配置来解决。 我们的硬件射频已经兼容。 有没有合适的解决方案?

    此致、

    烧杯

  • 请注意,本文内容源自机器翻译,可能存在语法或其它翻译错误,仅供参考。如需获取准确内容,请参阅链接中的英语原文或自行翻译。

    尊敬的 Faker:

    如果您使用 CC1352P、则应该能够移植配置、如所链接的支持433 MHz (20dBm)的线程中所示。

    但这不是我们已经测试过的、我们也不正式支持。

    此致、
    等等

  • 请注意,本文内容源自机器翻译,可能存在语法或其它翻译错误,仅供参考。如需获取准确内容,请参阅链接中的英语原文或自行翻译。

    尊敬的  Theo

    对于链接线程、1352P-4最多只能选择14dBm、这与我原来选择1352 20dBm 的意图背道而驰

    此致、

    烧杯

  • 请注意,本文内容源自机器翻译,可能存在语法或其它翻译错误,仅供参考。如需获取准确内容,请参阅链接中的英语原文或自行翻译。

    尊敬的 Faker:

    所有 P 器件都可以在433 MHz 上实现20dBm 功率。 我们的软件未提供此选项、因为许多法规 FCC、ETSI 将433频带中的输出功率限制在远低于20dBm。

    如果要将其设置为20dBm、则需要调整 radio_config.c 您可以使用 SmartRF Studio 7对此进行测试 、SmartRF Studio 7可生成无线电配置、并且只需在工程中调整它(如之前链接的文章中所示:从 SysConfig 取消链接并手动包含配置)。

    此致、
    等等  

  • 请注意,本文内容源自机器翻译,可能存在语法或其它翻译错误,仅供参考。如需获取准确内容,请参阅链接中的英语原文或自行翻译。

    尊敬的  Theo

    已尝试使用 SmartRF Studio 7
    我选择了1352P 芯片
    但在915MHz 下、软件可以选择20dBm
    但选择433MHz 时、软件"Enable high output power pa"(启用高输出功率 pA)按钮将变灰、这会阻止我选择20dBm、如图所示
    我可以问如何解除限制吗?

    此致、

    烧杯

  • 请注意,本文内容源自机器翻译,可能存在语法或其它翻译错误,仅供参考。如需获取准确内容,请参阅链接中的英语原文或自行翻译。

    尊敬的 Faker:

    原因是433 MHz 上缺少20dBm 的设置。
    我正在跟进需要包括哪些覆盖项的研发。

    我会在获得信息后立即回复您。

    此致、
    等等

  • 请注意,本文内容源自机器翻译,可能存在语法或其它翻译错误,仅供参考。如需获取准确内容,请参阅链接中的英语原文或自行翻译。

    尊敬的  Theo

    我可以问一下是否有任何结果吗?

    此致、

    烧杯

  • 请注意,本文内容源自机器翻译,可能存在语法或其它翻译错误,仅供参考。如需获取准确内容,请参阅链接中的英语原文或自行翻译。

    尊敬的 Faker:

    我和我们的研发团队讨论过这个问题。

    由于大多数地区的法规不允许433 MHz 上具有20dBm 的功率、因此我们从未对该器件进行过表征、也没有高于13dBm 的 TX 功率表。

    您能否详细介绍一下您的案例以及您为何需要433 MHz 具有如此高的输出功率?

    此致、
    等等

  • 请注意,本文内容源自机器翻译,可能存在语法或其它翻译错误,仅供参考。如需获取准确内容,请参阅链接中的英语原文或自行翻译。

    尊敬的  Theo

    我们已经咨询了法律机构,在我们的领域没有法律风险在433MHz ;
    我们坚持使用20dBm 的原因是、在我们目前的客户站点、通常有严重的障碍物和较长的通信距离、这通常会阻止我们的传感器连接到收集器
    总之、我们需要提高传输功率来延长通信距离

    我希望得到一些帮助

    此致、

    烧杯

  • 请注意,本文内容源自机器翻译,可能存在语法或其它翻译错误,仅供参考。如需获取准确内容,请参阅链接中的英语原文或自行翻译。

    尊敬的 Faker:

    正如我在上一篇文章中提到的、很遗憾、我们没有20dBm 433 MHz 的 PA 表。

    因此、我只能向您建议以下两个选项:
    1.可将868 MHz PA 表复制到433 MHz 项目中、通过调整 PA 表的值并观察输出来查看输出结果。
    2.可以使用外部放大器来进一步提高输出功率

    如果您有任何问题、请告诉我。

    此致、
    等等

  • 请注意,本文内容源自机器翻译,可能存在语法或其它翻译错误,仅供参考。如需获取准确内容,请参阅链接中的英语原文或自行翻译。

    尊敬的  Theo

    选择外部放大器的具体计划是什么?

    此致、

    烧杯

  • 请注意,本文内容源自机器翻译,可能存在语法或其它翻译错误,仅供参考。如需获取准确内容,请参阅链接中的英语原文或自行翻译。

    尊敬的 Faker:

    我咨询了我们参与433 MHz 开发的一位硬件专家。

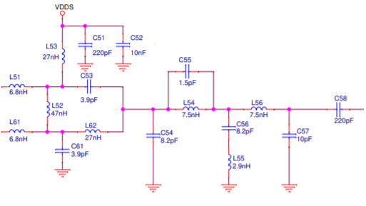
    我们有一个适用于 CC1352P 的功率放大器设计 、适用于433 MHz 和20dBm。

    如果将此 PA 电路与868 MHz 中的功率表一起使用、您将获得接近20dBm 的功率、并且如果您开始测试、修改 PA 表值、您可以对其进行优化。

    这是我们建议的解决方案。

    此致、
    等等

  • 请注意,本文内容源自机器翻译,可能存在语法或其它翻译错误,仅供参考。如需获取准确内容,请参阅链接中的英语原文或自行翻译。

    您好、theo

    我们有一款已在销售的采用 cc1312r 的产品。 目前、客户已报告他们希望延长传输距离。 我们希望在不更改固件的情况下、通过纯硬件方案(例如外部放大器)将 cc1312r 的功率增加到20dBm 以上。 外部放大器是否有成熟稳定的方案用于将功率增加到20dBm?

  • 请注意,本文内容源自机器翻译,可能存在语法或其它翻译错误,仅供参考。如需获取准确内容,请参阅链接中的英语原文或自行翻译。

    您好、Alex、

    在这种情况下、您需要寻找包含另一器件的解决方案。 我们将在此处为您提供指导: https://www.qorvo.com/products/p/QPA9119 

    这是专门针对433 MHz 的。 对于其他频段、我们强烈建议您使用可提供20dBm TX 功率输出的 MCU。
    概述请访问: www.ti.com/.../overview.html


    此致、
    等等

  • 请注意,本文内容源自机器翻译,可能存在语法或其它翻译错误,仅供参考。如需获取准确内容,请参阅链接中的英语原文或自行翻译。

    谢谢你

    、外置放大器、为什么不推荐 TI 的元器件?

    我们喜欢使用 TI 的组件。

  • 请注意,本文内容源自机器翻译,可能存在语法或其它翻译错误,仅供参考。如需获取准确内容,请参阅链接中的英语原文或自行翻译。

    您好、Alex、

    遗憾的是、我们现在不提供用于433 MHz 的外部放大器。

    我们仅 为 CC1352P 提供此 PA 设计(适用于 433 MHz 和20dBm)。 这要求您修改 PA 电路和器件的固件。


     [报价]

    此致、
    等等