Other Parts Discussed in Thread: TMUX7219
器件型号: TMUX7219
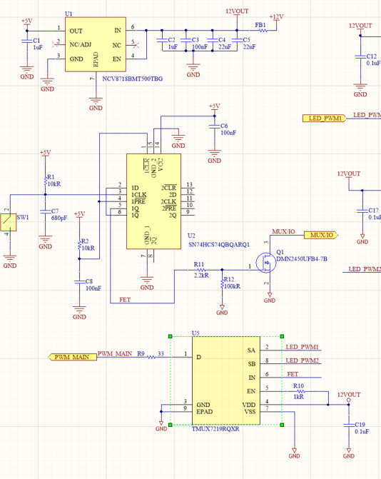
我一直观察到 TMUX7219 的奇怪初始行为。 默认情况下、SA 输出应该是 IN = 0 时的初始输出、如数据表所示。 不过、我注意到对于某些电路、尽管 IN = 0、但初始默认值为 SB。 这仅发生在我们最终电路中使用的 TMUX7219 芯片中。 当芯片替换为新的 TMUX7219 时、默认情况下、行为恢复到适当的 SA、并遵循正常行为。
以前是否有人看到过这种奇怪的行为。 这种行为会导致大约 50%的跌落率。 考虑到我只见过 50%的时间、它似乎与电路无关、可以通过简单更换芯片来校正。 但此时我更希望这是一个电路问题、因为我们无法控制我们获得的芯片。 电路如下。 让我知道您的想法。 感谢大家。

