您好!
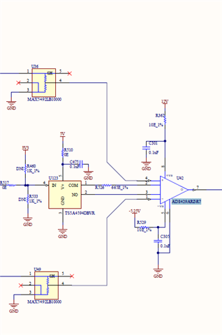
根据附加的图像、我们在设计中使用了 TS5A4594DBVR。
此处、 TS5A4594DBVR 的目的是连接或断开仪表放大器引脚2与3之间的665 Ω 电阻、为仪表放大器(IA)选择增益= 1或10。
当我们测试该电路时、我们观察到 IA 的行为古怪。 IA 的输出没有达到预期的效果。 但是、当我们移除 TS5A4594DBVR 和665 Ω 时、IA 能够按预期正常运行。
当我们刚刚移除665欧姆并在 电路中保留 TS5A4594DBVR、那么该功能仍然不正确。 只有在移除 TS5A4594DBVR 和665 Ω 时、IA 的功能才正确。
我们刚刚检查了 IC TS5A4594DBVR 引脚相对于接地端的电阻。 从引脚 NO 到接地端、我们观察到了近50K 欧姆。 是否预计会出现该电阻? 我们坚信、这种电阻会导致电路中的高音。 请告诉我们您对此有何看法。
此致、
维耶塔 HN
