This thread has been locked.

If you have a related question, please click the "Ask a related question" button in the top right corner. The newly created question will be automatically linked to this question.

[参考译文] CC3200MOD:确认 R74、C73、J18和 L6的含义

Guru**** 2581345 points
Other Parts Discussed in Thread: CC3200MOD

请注意,本文内容源自机器翻译,可能存在语法或其它翻译错误,仅供参考。如需获取准确内容,请参阅链接中的英语原文或自行翻译。

https://e2e.ti.com/support/wireless-connectivity/wi-fi-group/wifi/f/wi-fi-forum/566203/cc3200mod-confirm-the-meaning-for-r74-c73-j18-and-l6

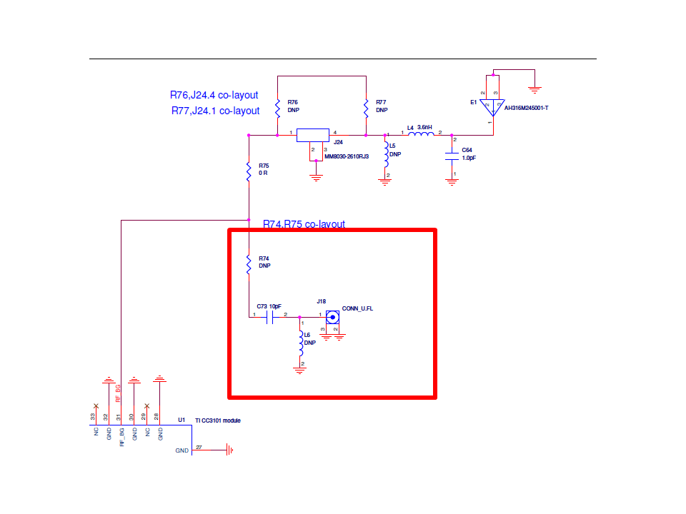
器件型号:CC3200MOD

尊敬的 TI 专家:

请允许我确认以下问题。

[问题]

请告诉我 CC3200MOD LaunchPad 上 R74、C73、J18和 L6组件的含义吗?

如何使用此电路?  如果我们将使用 J18、则需要安装 R74并移除 R75。 即拆下天线。

我想知道这个电路的含义。

此致。

Kaka

  • 请注意,本文内容源自机器翻译,可能存在语法或其它翻译错误,仅供参考。如需获取准确内容,请参阅链接中的英语原文或自行翻译。

    您好、Kaka、

    此电路用于使用外部天线连接到 uFL 连接器。 您移除 R75并组装 R74并将外部天线连接到 J18。 C73和 L6用于调整天线电路(调整天线阻抗匹配)。 以及如何设置该组件? 您需要测量匹配电路的阻抗并调整此部件。

    请参阅 www.ti.com/.../getliterature.tsp 第2.7章。

    1月

  • 请注意,本文内容源自机器翻译,可能存在语法或其它翻译错误,仅供参考。如需获取准确内容,请参阅链接中的英语原文或自行翻译。
    您好、Jan、

    感谢您的回答。
    我明白了。

    此致。
    Kaka