主题中讨论的其他器件:CC3235SF
大家好!
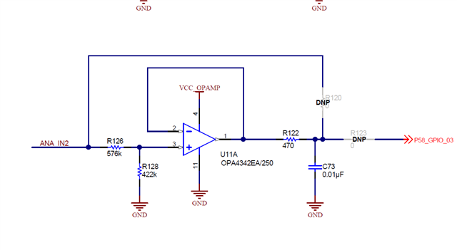
希望这里有一个简单的问题。 我正在尝试使用 CC3235SF 评估板上的模拟输入2。 为此、我从 CC32xx SDK 中提取了 adcsinglechChannel 示例。 我更改了配置为使用模拟输入2 (P58)的其中一个 ADC 通道、我收到了一些出乎意料的读数。
查看评估板的原理图后、我假设有一个电阻器是 DSP? 具体来说、我认为是电阻器 R123。 但是、我不清楚如何在评估板上找到这些内容、因为我目前无法打开 Altium 文件。
假设这是我需要组装的电阻器、我的想法是否正确? 如果是、我是否正确应该在此处使用0欧姆电阻器?
谢谢。
格雷戈

