专家您好:
想请教个问题。
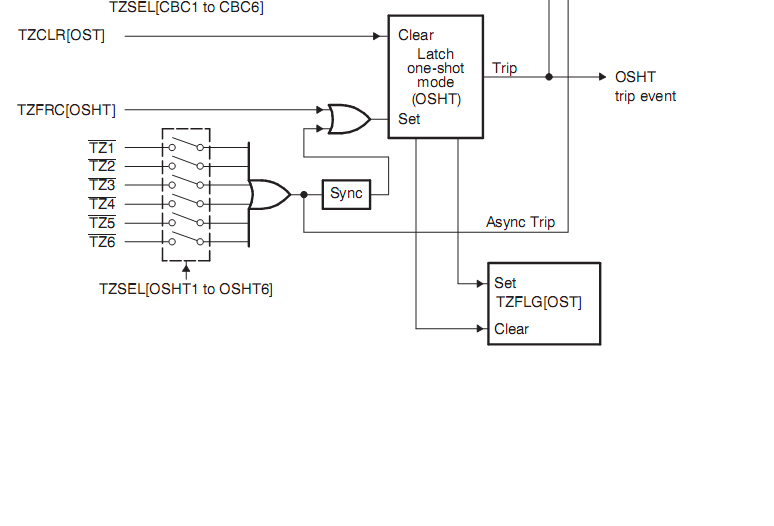
TZFRC.OSHT和TZSEL.OSHTx都可以产生TZFLG的吗?
附件是手册中的图示
谢谢
This thread has been locked.
If you have a related question, please click the "Ask a related question" button in the top right corner. The newly created question will be automatically linked to this question.