This thread has been locked.

If you have a related question, please click the "Ask a related question" button in the top right corner. The newly created question will be automatically linked to this question.

开发板solar inverter HV DC-AC board驱动接地问题

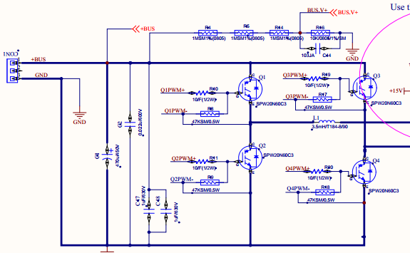
开发板部分原理图如图所示,我发现驱动部分QI.Q3没有接地,而Q2.Q4则采用了接地的方式【我在第三张图中标注出来了】,请问为什么四个驱动在设计时,没有采用全部一样的设计呢?两个接地不会对隔离效果产生影响嚒?

  • 开发板部分原理图如图所示,我发现驱动部分QI.Q3没有接地,而Q2.Q4则采用了接地的方式【我在第三张图中标注出来了】,请问为什么四个驱动在设计时,没有采用全部一样的设计呢?两个接地不会对隔离效果产生影响嚒?

    Eric:

    上下桥驱动怎么可能是一样的啊??下桥驱动能接地,上桥你接地看看是什么后果?还有输出吗?一导通,炸鸡!