This thread has been locked.

If you have a related question, please click the "Ask a related question" button in the top right corner. The newly created question will be automatically linked to this question.

28377S的UART Bootloader問題...能否有高手回答?



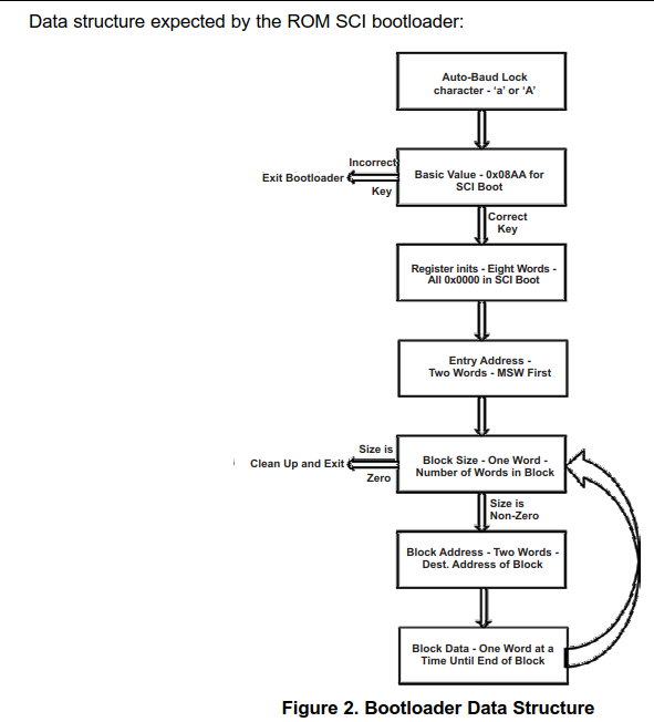
公司在測試UART燒錄過程中發生Bootloder Fail(漏掉一筆byte),請教Bootloader是否要依照TI提供的流程?_

(採用9600 8bit)

這是我目前使用的流程: