clarke1.As=((AdcMirror.ADCRESULT1)*0.00024414 -offsetA)*2*0.909; // Phase A curr.
上式是电机例程中的电流标幺值,请问如何通过这个标幺值计算电机的真实电流呢?

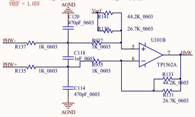
这个是我的电路图,PHW+与PHW-接在电机W相开关管处,采样电阻为0.02欧姆
上图放大倍数是8.32,我计算得到的电流公式为 IA = 9.91-6*((AdcMirror.ADCRESULT1)*0.00024414*3);不知道正不正确,请大神看下,困扰了我好久好久了