This thread has been locked.

If you have a related question, please click the "Ask a related question" button in the top right corner. The newly created question will be automatically linked to this question.

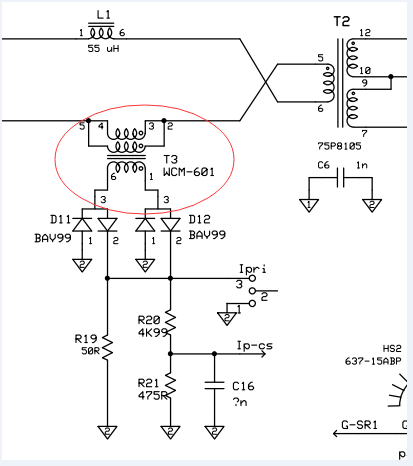
关于TI的LLC谐振套件器件问题

Other Parts Discussed in Thread: CONTROLSUITE

如图所示,请问圈出来的这个T3是什么器件,有没有相应的detasheet,我没找到这个器件的detasheet