This thread has been locked.

If you have a related question, please click the "Ask a related question" button in the top right corner. The newly created question will be automatically linked to this question.

MSP430F169在休眠模式,还要保证pwm可以正常输出

Other Parts Discussed in Thread: MSP430F169

1、MSP430F169在休眠模式,还要保证pwm可以正常输出,产品4路PWM要连续输出,但同时要保证低功耗,msp430是否可以实现,pwm时钟工作,但是核心休眠保证4路pwm可以一直输出。

2、是否可以输出2路互补的pwm脉冲那?

  • 1、可以的。要注意合理选择低功耗模式和pwm使用的定时器模块的时钟,只要定时器Timer_B的时钟在休眠状态不被关闭,就可以实现楼主的要求。

    2、可以输出互补的pwm脉冲

  • 1、保证输出2路互补pwm脉冲(就是4个IO口pwm)保证4路pwm工作,需要启动几个定时器,保证2路互补pwm脉冲输出,最小需要多少电流。

    2、2路互补pwm脉冲(就是4个IO口pwm)可以吗?

  • 1. 4路没有问题。timerA 2路, timerB 6路。

    2. 关于低功耗,不知道您说的低功耗要到什么程度,在多个低功耗模式下都是核心休眠的。但是各个时钟的关闭情况是不一样的,常用的功耗比较低的模式LPM3,高频晶振都关闭,才能做到功耗几个uA。但是这个时候可用的始终只有32K的ACLK,所以PWM的频率将受到很大的约束。因此这还跟你PWM波的要求有关系,比如你期望的频率,占空比分辨率等等。

    3. 如果您期望比较低的功耗,LPM3,使用32K作为timer时钟源,每个周期128计数,那么你的PWM的频率仅仅为32K/128 = 256Hz。看能否满足你的要求。

    4. 使用F149的硬件timer方式产生互补pwm,没有想到很好的方法,如果您能找到很好的方法,还请告诉我一下。不过使用外部硬件的方法倒是很容易,使用一个非门(芯片或搭个电路)就可以了。

  • 1、恩,我系统要求整机功耗不能大于3.5ma,2路互补pwm脉冲是一直要保持输出的。

    2、我前期使用的stm32L151来做,pwm不能输出互补,并且,一进入休眠状态pwm就不能用了。

    3、我的pwm频率保证20hz就可以了。

    4、有没有推存的MSP430型号,我目前打算选择msp430F169来实现 ,不知道是否合适,我的cpu功耗要控制在3.3v 1ma以内。

  • 1. 我刚查询了一下,输出互补PWM没有问题,看下图你就会明白,怎么选择你来定。

    (Timer in Continuous Mode)

    2. 430进入休眠状态,pwm波形不会受影响。

    3. cpu控制在1mA很容易。

    4. 使用F169就可以。

  • 你的要求不算高,要注意的是进低功耗模式的时候对应的时钟要选对~

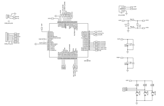
  • 你好!

            这个是我设计的msp430F169的电路,以前没有用过msp430,麻烦帮我确认下是否设计完好。

           我要实现的功能和疑惑的地方:

          1、7脚Vref+是不是外部对地接2个电容就可以了。

           2、10脚Veref+我接的参考基准电压2.5v,是否连接正确。

           3、58脚是否是低电平复位,我图上接的MAX809低电平复位芯片。

           4、程序仿真和下载接口我引出的有54脚TDO、55脚TDI、56脚TMS、57脚TCK、58脚RESET,这些引脚是否可以满足调试要求。

           5、我的模拟量信号MCU_POS_SENSE和MCU_CURRENT_SENSE分别接的60脚A1、59脚A0,连接是否错误。

            6、我的2组互补pwm(共4路pwm)连接的36脚TB0、37脚TB1、38脚TB2、39脚TB3,连接的是否正确,可以实现输出TB0 TB1互补,TB2 TB3互补输出。

            7、我的3个按键K1、K2、K3分别连接的20脚、21脚、22脚,是否可以实现中断唤醒。

             麻烦你了

  • 你好!

            这个是我设计的msp430F169的电路,以前没有用过msp430,麻烦帮我确认下是否设计完好。

           我要实现的功能和疑惑的地方:

          1、7脚Vref+是不是外部对地接2个电容就可以了。

           2、10脚Veref+我接的参考基准电压2.5v,是否连接正确。

           3、58脚是否是低电平复位,我图上接的MAX809低电平复位芯片。

           4、程序仿真和下载接口我引出的有54脚TDO、55脚TDI、56脚TMS、57脚TCK、58脚RESET,这些引脚是否可以满足调试要求。

           5、我的模拟量信号MCU_POS_SENSE和MCU_CURRENT_SENSE分别接的60脚A1、59脚A0,连接是否错误。

            6、我的2组互补pwm(共4路pwm)连接的36脚TB0、37脚TB1、38脚TB2、39脚TB3,连接的是否正确,可以实现输出TB0 TB1互补,TB2 TB3互补输出。

            7、我的3个按键K1、K2、K3分别连接的20脚、21脚、22脚,是否可以实现中断唤醒。

             麻烦你了