刚入手MSP430FR2311,看过多次数据手册了,对它的时钟系统还没有理解透,如果我使用片内振荡器,如何让CPU 和AD工作在最快频率上?最好给个例程。谢了!(千万不要说再看看数据手册的话,如果能看明白,就不会在这问了)
This thread has been locked.
If you have a related question, please click the "Ask a related question" button in the top right corner. The newly created question will be automatically linked to this question.
刚入手MSP430FR2311,看过多次数据手册了,对它的时钟系统还没有理解透,如果我使用片内振荡器,如何让CPU 和AD工作在最快频率上?最好给个例程。谢了!(千万不要说再看看数据手册的话,如果能看明白,就不会在这问了)
han donglin 说:刚入手MSP430FR2311,看过多次数据手册了,对它的时钟系统还没有理解透,如果我使用片内振荡器,如何让CPU 和AD工作在最快频率上?最好给个例程。谢了!(千万不要说再看看数据手册的话,如果能看明白,就不会在这问了)
/* --COPYRIGHT--,BSD_EX
* Copyright (c) 2014, Texas Instruments Incorporated
* All rights reserved.
*
* Redistribution and use in source and binary forms, with or without
* modification, are permitted provided that the following conditions
* are met:
*
* * Redistributions of source code must retain the above copyright
* notice, this list of conditions and the following disclaimer.
*
* * Redistributions in binary form must reproduce the above copyright
* notice, this list of conditions and the following disclaimer in the
* documentation and/or other materials provided with the distribution.
*
* * Neither the name of Texas Instruments Incorporated nor the names of
* its contributors may be used to endorse or promote products derived
* from this software without specific prior written permission.
*
* THIS SOFTWARE IS PROVIDED BY THE COPYRIGHT HOLDERS AND CONTRIBUTORS "AS IS"
* AND ANY EXPRESS OR IMPLIED WARRANTIES, INCLUDING, BUT NOT LIMITED TO,
* THE IMPLIED WARRANTIES OF MERCHANTABILITY AND FITNESS FOR A PARTICULAR
* PURPOSE ARE DISCLAIMED. IN NO EVENT SHALL THE COPYRIGHT OWNER OR
* CONTRIBUTORS BE LIABLE FOR ANY DIRECT, INDIRECT, INCIDENTAL, SPECIAL,
* EXEMPLARY, OR CONSEQUENTIAL DAMAGES (INCLUDING, BUT NOT LIMITED TO,
* PROCUREMENT OF SUBSTITUTE GOODS OR SERVICES; LOSS OF USE, DATA, OR PROFITS;
* OR BUSINESS INTERRUPTION) HOWEVER CAUSED AND ON ANY THEORY OF LIABILITY,
* WHETHER IN CONTRACT, STRICT LIABILITY, OR TORT (INCLUDING NEGLIGENCE OR
* OTHERWISE) ARISING IN ANY WAY OUT OF THE USE OF THIS SOFTWARE,
* EVEN IF ADVISED OF THE POSSIBILITY OF SUCH DAMAGE.
*
*******************************************************************************
*
* MSP430 CODE EXAMPLE DISCLAIMER
*
* MSP430 code examples are self-contained low-level programs that typically
* demonstrate a single peripheral function or device feature in a highly
* concise manner. For this the code may rely on the device's power-on default
* register values and settings such as the clock configuration and care must
* be taken when combining code from several examples to avoid potential side
* effects. Also see www.ti.com/grace for a GUI- and www.ti.com/msp430ware
* for an API functional library-approach to peripheral configuration.
*
* --/COPYRIGHT--*/
//******************************************************************************
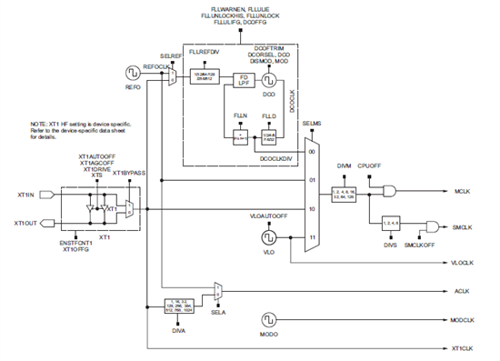
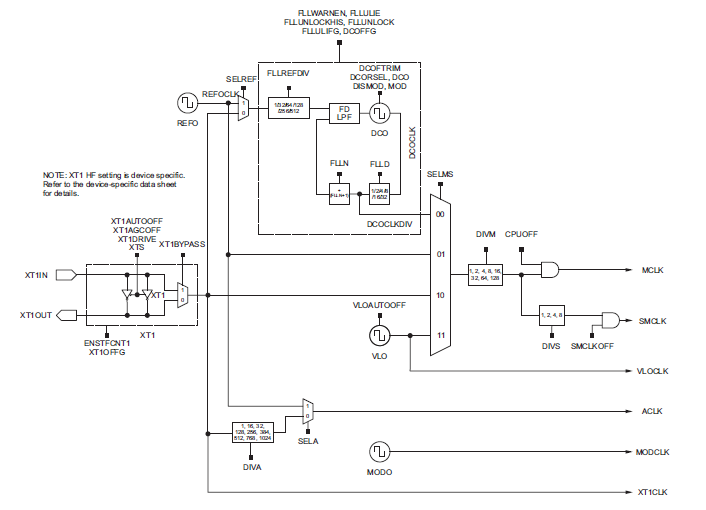
// MSP430FR231x Demo - Configure MCLK for 16MHz operation, and REFO sourcing
// FLLREF and ACLK.
//
// Description: Configure MCLK for 16MHz. FLL reference clock is REFO. At this
// speed, the FRAM requires wait states.
// ACLK = default REFO ~32768Hz, SMCLK = MCLK = 16MHz.
// Toggle LED to indicate that the program is running.
//
// MSP430FR2311
// ---------------
// /|\| |
// | | |
// --|RST |
// | P1.2 |---> LED
// | |
// | P1.0 |---> SMCLK = 16MHz
// | P1.1 |---> ACLK = 32768Hz
//
//
// Darren Lu
// Texas Instruments Inc.
// July 2015
// Built with IAR Embedded Workbench v6.30 & Code Composer Studio v6.1
//******************************************************************************
#include <msp430.h>
int main(void)
{
WDTCTL = WDTPW | WDTHOLD; // Stop watchdog timer
// Configure one FRAM waitstate as required by the device datasheet for MCLK
// operation beyond 8MHz _before_ configuring the clock system.
FRCTL0 = FRCTLPW | NWAITS_1;
__bis_SR_register(SCG0); // disable FLL
CSCTL3 |= SELREF__REFOCLK; // Set REFO as FLL reference source
CSCTL0 = 0; // clear DCO and MOD registers
CSCTL1 &= ~(DCORSEL_7); // Clear DCO frequency select bits first
CSCTL1 |= DCORSEL_5; // Set DCO = 16MHz
CSCTL2 = FLLD_0 + 487; // DCOCLKDIV = 16MHz
__delay_cycles(3);
__bic_SR_register(SCG0); // enable FLL
while(CSCTL7 & (FLLUNLOCK0 | FLLUNLOCK1)); // FLL locked
CSCTL4 = SELMS__DCOCLKDIV | SELA__REFOCLK; // set default REFO(~32768Hz) as ACLK source, ACLK = 32768Hz
// default DCOCLKDIV as MCLK and SMCLK source
P1DIR |= BIT0 | BIT1 | BIT2; // set ACLK SMCLK and LED pin as output
P1SEL1 |= BIT0 | BIT1; // set ACLK and SMCLK pin as second function
PM5CTL0 &= ~LOCKLPM5; // Disable the GPIO power-on default high-impedance mode
// to activate previously configured port settings
while(1)
{
P1OUT ^= BIT2; // Toggle P1.2 using exclusive-OR
__delay_cycles(8000000); // Delay for 8000000*(1/MCLK)=0.5s
}
}