This thread has been locked.

If you have a related question, please click the "Ask a related question" button in the top right corner. The newly created question will be automatically linked to this question.

关于MSP430G2553低功耗LPM3模式下,串口引脚悬空功耗很大问题?(实验测试功耗为61uA左右)



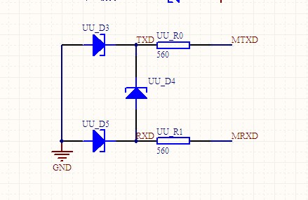
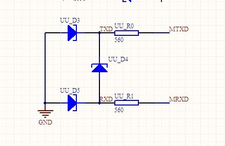
最近一直在调试430的串口问题,在调试过程中出现这样的问题,将单片机的串口引脚TXD和RXD悬空,功耗特别的大,实验测得的功耗为61uA,但是如果将串口引脚RXD和TXD直接连上RS232的TXD和RXD时,这时候功耗一下就下来了,降到了0.5uA。(附注:对于单片机的未用引脚全部都设为上拉输入,P1.1设为串口输入,P1.2设置为串口输出)。现在一直被这问题困扰着,想请教下各位大虾帮忙给解释下,谢谢!下面附上我的MSP430单片机的串口连接图。 图中的网络标号MRXD连接到单片机的RXD引脚,MTXD连接到单片机的TXD引脚。图中的网络标号RXD和TXD为系统对外的接口。UU_D3、UU_D4、UU_D5为6V的TVRS管(SMBJ6.0CA)。

  • zhiwei zhang2,

    按照你的原理图,串口引脚TXD和RXD并没有实际意义上的悬空,你试着把UU_R0和UU_R1焊掉并且不连接RS232的TXD和RXD,测测功耗如何? 请问这里添加TVRS管 主要作用是什么?是为了防止过压和过流,还是其他作用?

    BR,

    Lina

  • 添加TVRS管的主要是防止过压和过流的作用,把俩电阻去掉后功耗确实小了,功耗为0.5uA左右了,但这是为什么呢?

  • zhiwei zhang2,

    我看了SMBJ6.0CA的数据手册,它有单向的和双向的,带C的是双向的,你看看你用的是双向的还是单向的。在不发送数据时,TX输出的是高电平。通过UU_R0和UU_R1连接外部电路TVRS管后,猜测:外部电路中可能有电流流过,类似于某种不稳定状态,可能导致RX端电压不稳,会引起整体功耗提升。当连上直接连上RS232的TXD和RXD后,状态稳定了,功耗就会降下来。只是猜测,你可以测测TX, RX端的电压看看,有没有什么思路。

    BR,

    Lina