最近用430的芯片做一款产品,有以下几个小问题请教一下:
1.5310的单个管脚的驱动能力应当在±15ma,那请问整体驱动能力是多少?数据表里这个值在哪里看?
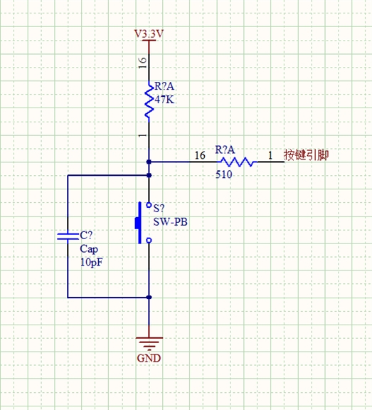
2.关于输入电流,我是指输入状态下的电流,比如电源通过一个电阻直接接在一个GPIO口上,那么电阻的取值是多少?
不接电阻,会不会烧坏;电阻值太大会不会无法响应?
This thread has been locked.
If you have a related question, please click the "Ask a related question" button in the top right corner. The newly created question will be automatically linked to this question.
最近用430的芯片做一款产品,有以下几个小问题请教一下:
1.5310的单个管脚的驱动能力应当在±15ma,那请问整体驱动能力是多少?数据表里这个值在哪里看?
2.关于输入电流,我是指输入状态下的电流,比如电源通过一个电阻直接接在一个GPIO口上,那么电阻的取值是多少?
不接电阻,会不会烧坏;电阻值太大会不会无法响应?
楼主,
你算出的电流值是流过47K电阻的值,而datasheet中的数值50nA是流经IO脚的漏电流。50na的数值是内部上下拉均未使能的情况下,将IO脚直接接到Vss和VDD上测得的。
我知道您的意思,我现在的问题是:在输入状态,所能承受的电一次范围。
如果我电阻不是4.7K,而是100R,应当会烧掉, 这个最大值是多少?
如果我电阻变成1000M,引脚还能不能判断输入是什么状态?引脚可以判断输入状态的最小值是多少?
关于输入状态我不太了解,可不可以详细解释一下?
我知道您的意思,我现在的问题是:在输入状态,所能承受的电一次范围。
如果我电阻不是4.7K,而是100R,应当会烧掉, 这个最大值是多少?
如果我电阻变成1000M,引脚还能不能判断输入是什么状态?引脚可以判断输入状态的最小值是多少?
关于输入状态我不太了解,可不可以详细解释一下?
楼主,
datasheet上的测试条件是直接接到VCC上的,如果加限流电阻,电流会更小。所以你加100欧也不会有问题。同样的,如果加一个大的电阻,也可以简单算出在电阻上的分压。
关于输入的电平判断门限,datasheet上会有标出。
你好,
我使用1K或者4.7K只是经验值,没有理论依据,唯一的理论支撑就是3.3V除以K级电阻,牵制电流不至于超过毫安级。
关于2,3都是这个理由,不仅仅适用MSP430,也适用所有MCU。
你好,
MSP430 DS的确没有详细解释MCU内部电路,但是deyisupport里面有关于MCU的IO端口参考电路,希望对你有帮助。
http://www.deyisupport.com/question_answer/w/faq/467.msp430.aspx