This thread has been locked.

If you have a related question, please click the "Ask a related question" button in the top right corner. The newly created question will be automatically linked to this question.

MSP430F5310输入电流



最近用430的芯片做一款产品,有以下几个小问题请教一下:

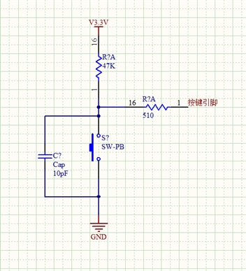
1.5310的单个管脚的驱动能力应当在±15ma,那请问整体驱动能力是多少?数据表里这个值在哪里看?

2.关于输入电流,我是指输入状态下的电流,比如电源通过一个电阻直接接在一个GPIO口上,那么电阻的取值是多少?

  不接电阻,会不会烧坏;电阻值太大会不会无法响应?