This thread has been locked.

If you have a related question, please click the "Ask a related question" button in the top right corner. The newly created question will be automatically linked to this question.

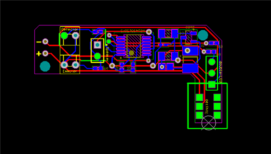
【MSP430LaunchPad设计心得】+ 智能输液监控器

Other Parts Discussed in Thread: MSP430F2012

智能输液监控器

 

   基于MSP430F2012的智能输液监控器不仅结构简单,精度高,灵敏度性好,最重要的是成本低,且具有便携式,不污染药物,达到非接触式测量的智能输液监控装置。能有效的检测输液器中的气泡和空气,并启动声光电报警装置,触发电机转动夹住输液管,阻止气泡或者空气流入血管。

 

  
为了防止上述情况发生,根据实际需要,避免可见光干扰,本设计采用窄带中心波长940nm红外接收对管对输液过程进行无损无污染监测。利用低功耗微MS430微处理器集成的片内AD,精确量化光电信号的微弱变化。光电信号发生变化引起AD转换器内数值发生改变,MCU读取AD转换值并与预先设定值比较,判定输液器当前工作状态,执行相应操作。
  • 这类设想可能真的很有用呢,我曾经就想过怎么没有能够监视输液是否快完了的装置呢?当时就是闪过这个疑问,但是没多想,还没这方面的经验可以评估能否实现,也没想去查查研究是否能够实现怎样实现。自己不有一点点基础把握的想法也要琢磨,那想法多了去了,没那个脑筋和精力想不完呢。

    我孤陋寡闻,又在小地方,不知道是否已经有这个东西?哪位见过这类的装置?

    我当时闪过的念头是怎样监视快完了,像楼主这样是不是可能夹住了但是还是会导致针管回血现象?即使这样的回血在医学上无所谓(医务人员来了以后再大开夹子放一点),但是这种现象是否会引起病人的心理不适感?

    当然了,也许楼主的方法还是更可靠可用的。

    这样的装置,我想第一要万分可靠并适应各种形状和液体种类,第二这种普及型的应用要成本价格尽量很低很低,这样才可能有实际需求,尤其对于我国的生活消费水平现状和神奇的气氛(宁愿酒桌上浪费很多)。

    和义务系统的报警通知接口相连之类的要求肯定就不用说了吧。

  • 其实不像那么多,以为虽然环境不太好,但是这类东西,要是那么好搞或者真的那么实用,应该还是早就有人搞出来了的。

    医用这类东西,有的可不是开玩笑的。

    或许没必要那么实际需求?不过我还是有点纳闷,至少可以当作一个预防性的措施之一呀。

    有人看到过这样的装置么?