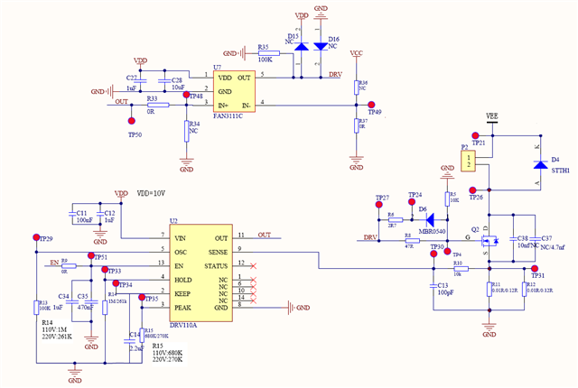
Part Number: DRV110
在产品测试过程中发现,在断电后短时间内再上电会出现不激励的情况,但是会正常进入到保持状态,不同的样机这个间隔时间也不同,测得波形如下图:
从波形图中可以看出,第二次上电时未激励,直接进入保持状态(电流波形为保持电流),且在第二次上电时EN脚已低于1.3V,处于低电平状态,芯片的电源电压也已降至0V,在第三次上电时间隔是将更长一些后才能够正常激励。
CH1(黄色):电源电压
CH2(蓝色):VDD(DRV110APWR电源电压)
CH3(红色):EN
CH4(绿色):线圈电流

也测试了在不能激励情况下的KEEP脚波形,发现KEEP脚也没有出现100mV电压波形。
不同的样机测出的能够正常激励的最小间隔也不同,交叉DRV110APWR验证,发现最小间隔时间的表现情况是跟随芯片的,因此判断该异常可能和芯片有关。
我的疑问主要有以下几点:
1、电源电压、EN电压均降为0,再上电时芯片应该属于重新启动,应该可以正常激励,出现不能激励的原因可能是什么?
2、断电到上电的时间间隔还与什么因素有关?
3、断电到上电的时间间隔至少要满足多少?







