This thread has been locked.

If you have a related question, please click the "Ask a related question" button in the top right corner. The newly created question will be automatically linked to this question.

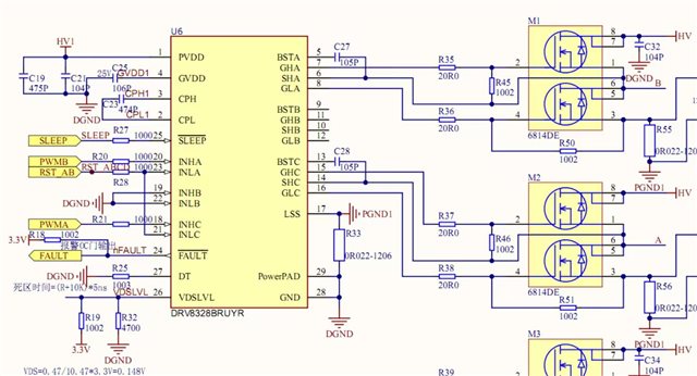
DRV8328: DRV8328BRUYR

Part Number: DRV8328

最近一批使用DRV8328BRUYR发现芯片莫名其妙坏了,有些首次是通电发现产品静态电流偏大10mA不到,有些静态电流也正常。烧录CPU控制程序后,再次上电发现芯片短路报警,有的nFAULT有报警指示输出,有的直接无报警指示输出,但给控制信号芯片无输出。
我们1台产品用2颗芯片(控制5路半桥),1颗3路输出均用,1颗用2路。用2路输出坏的概率更大。最近测试时输入电压为18V并作了限流控制,但问题还是存在。