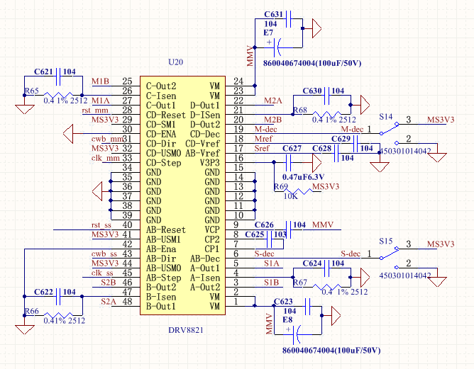
我们用了DRV8821的步进电机驱动芯片,现在调试时发现了这个问题:
调整Vref的电压,从1.0V到3.5V,电机的输出电流都没有变化(从输入电源的功率来比较)。
我们的要达到的目的是,Vref设为2.4至3V间,在电机转动时输出电流在1.2到1.5A之间,电机不转动时,Vref 降为1V,输出电流在0.5A左右,以降低能耗。
下面是我们的电路原理图:


如果我们设计中有哪些不对的地方,请指正
This thread has been locked.
If you have a related question, please click the "Ask a related question" button in the top right corner. The newly created question will be automatically linked to this question.
调整Vref的电压,从1.0V到3.5V,电机的输出电流都没有变化(从输入电源的功率来比较)。
请问1V VREF 和 3.5V 时的电流是多少? 该电流是否遵循 1V VREF 时的 Ichop = VREFx/( 5* Risense) 等式?
以及测试期间的输出电阻和输入电压是多少?