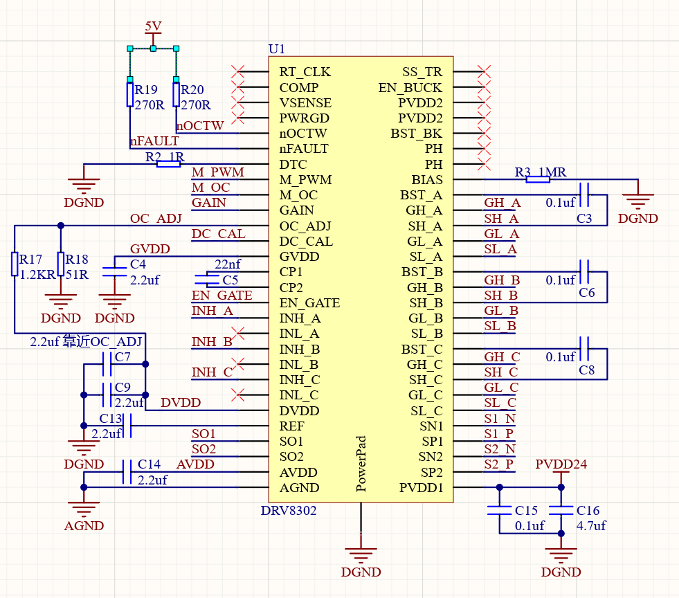
上电后,drv8302芯片似乎无法启动,AVDD、DGND、GVDD输出都没有输出(0V),请问可能会是什么原因呢?
This thread has been locked.
If you have a related question, please click the "Ask a related question" button in the top right corner. The newly created question will be automatically linked to this question.
您好,您的问题我们会在您的另一个帖子中给到答复,该贴我们会先关闭: