This thread has been locked.

If you have a related question, please click the "Ask a related question" button in the top right corner. The newly created question will be automatically linked to this question.

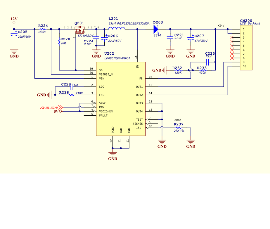
LP8861芯片一接入PWM信号就报错停止



就是根据典型电路做的。空载不接pwm信号时电压正常,接入PWM就停止输出。如果接上LED,那么PWM信号无论是否存在都停止输出,怎么回蚀呢?