This thread has been locked.

If you have a related question, please click the "Ask a related question" button in the top right corner. The newly created question will be automatically linked to this question.

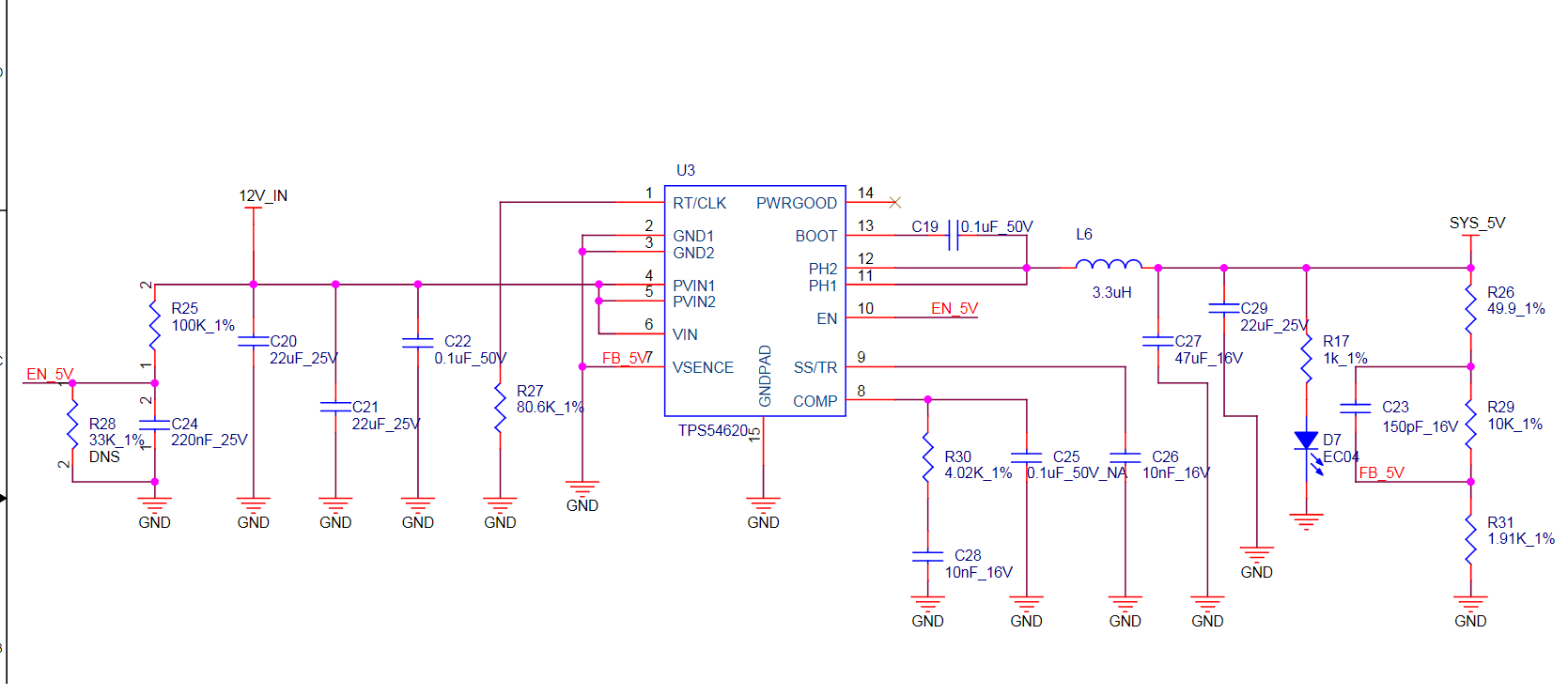
TPS54620带载能力的问题

Other Parts Discussed in Thread: TPS54620

采用了TPS54620做了10-17V输入5V输出的电路,电路图如附件所示,测试带载时,当带载为1.5A时,输入端电压即被拉低,请问这是为什么呢?