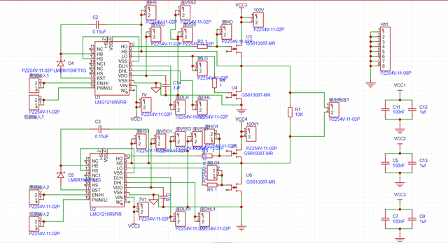
I’m using the LMG1210 in Independent Input Mode (IIM) and driving HI and LI with two complementary 100-kHz PWM signals, but on the oscilloscope the HO and LO outputs are not clean PWM and the apparent frequency is doubled; I later noticed that on my PCB the two exposed (bottom) pads were mistakenly left unconnected to HS and VSS, so I’d like to confirm whether this missing connection alone could cause the abnormal HO/LO behavior and frequency doubling, how critical those exposed-pad connections are electrically (not just thermally), and what additional checks or measurements you would recommend—schematic and scope captures can be provided if helpful; thanks in advance.










