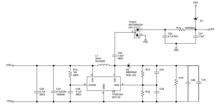
电路如图,R15:110K ;R18:10K ;预估R16处是14.6V,C20处14V;实测R16处14.8V,C20处电压异常,是13.2V;这个是什么原因?SW处实测频率约50KHz;麻烦帮忙分析一下

This thread has been locked.
If you have a related question, please click the "Ask a related question" button in the top right corner. The newly created question will be automatically linked to this question.