This thread has been locked.

If you have a related question, please click the "Ask a related question" button in the top right corner. The newly created question will be automatically linked to this question.

LM5116: LM5116空载无输出

Part Number: LM5116

42V_1A.jpg

42V/1A波形

 42

42V/空载波形

53V_1A.jpg

52V1A波形

52V空载波形

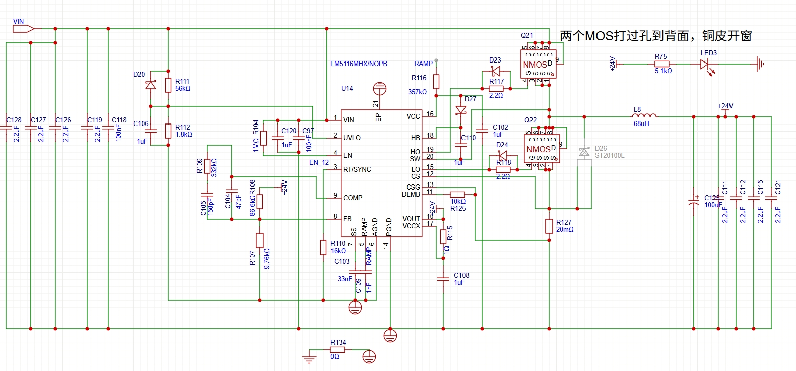
原理图

问题描述:在低输入电压42V空载输出的情况下,输出电压仅为3-6V,但带一点负载后输出电压能恢复到24V,将R116,R115去掉,C108,R125改为0R电阻,C110改为100nF之后。在高输入电压时空载有24V输出,但低电压42V时空载仍无输出,大约加载0.1A后输出恢复正常,请帮我看一下是怎么回事谢谢。