TPS24720: TPS24720失效

Part Number: TPS24720


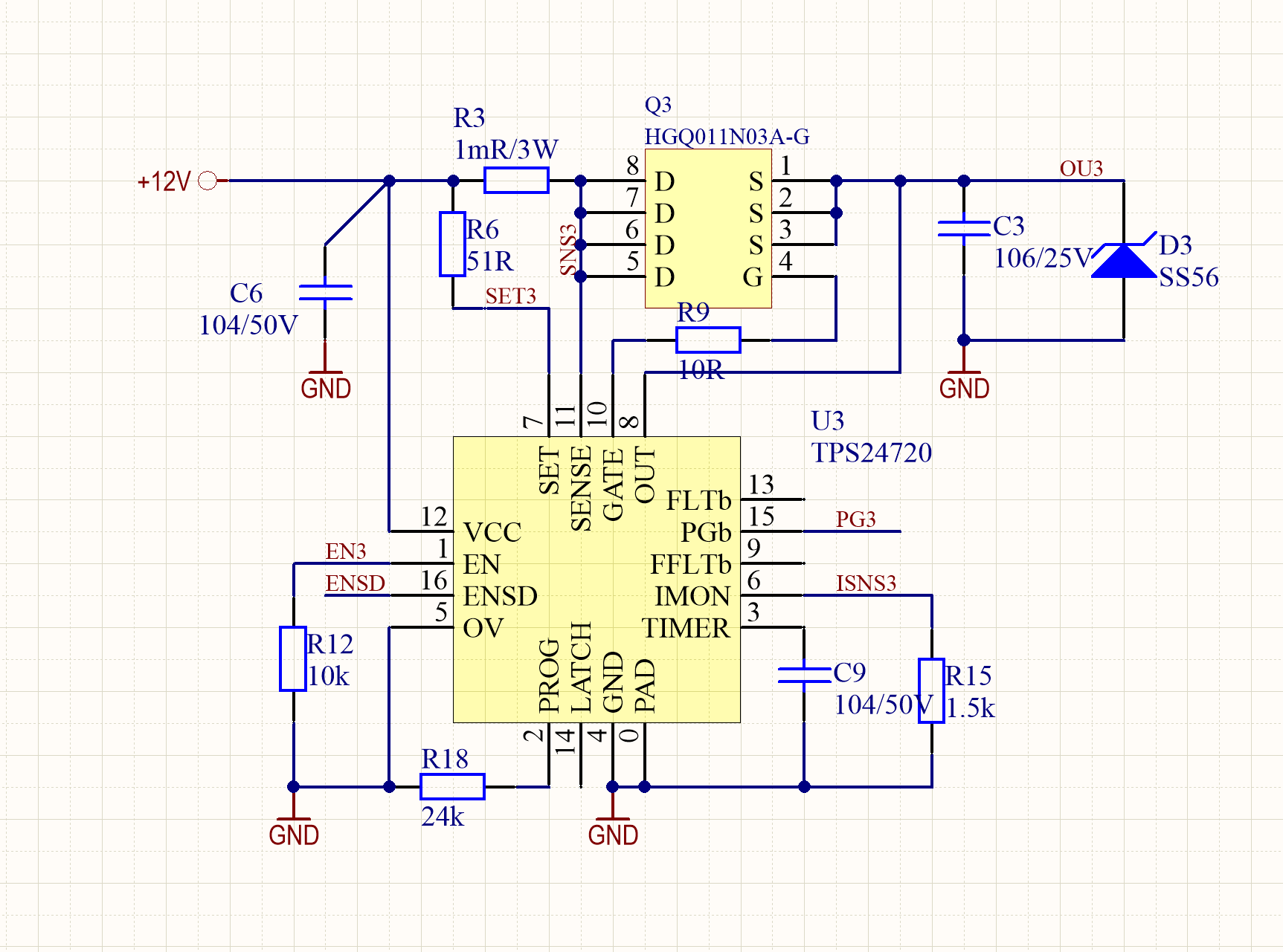
TI的专家你们好,我司使用TPS24720设计的电子负载开关,样品在客户手里做输出短路测试时其中一个通道发生失效,经检查MOSFET  Q3失效,TPS24720表面炸出一个坑(靠近11,12脚位置),ISET 电阻R6烧毁;

整个电路供电端有300uf电解电容和5KW 18V 双向TVS管。供电为13.5V锂电池;

我司在DVM阶段有发生过因参数设置不合理和MOSFET选型问题造成MOSFET 超出SOA而损坏情况,但定型后未再出现失效情况,且根据客户提供的测试条件和方法再三尝试也无法复现故障。

请帮忙分析发生此故障的可能性。感谢!

TPS24720 FAILS.jpgSCH.png