Part Number: UCC28740
Other Parts Discussed in Thread: PMP41009
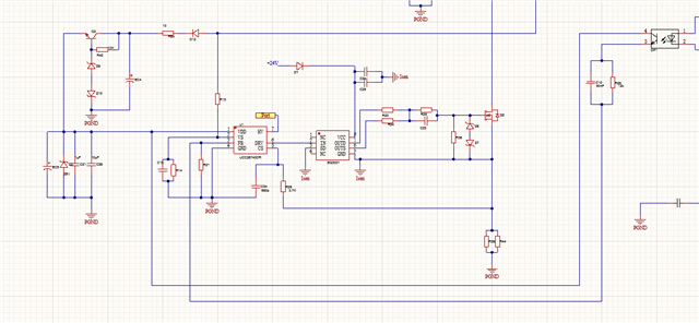
Hello, I plan to use the UCC28740 chip to design a wide-range dual-transistor flyback converter with a structure similar to that of the PMP41009. Its specifications are as follows: output power of 40W, input voltage of 85-900V AC, output voltage of 24V, and maximum switching frequency of 100kHz. However, during the transformer design process, when calculating the primary inductance (Lp) in accordance with the UCC28740 datasheet, the resulting Lp value is 330μH. At this point, the minimum on-time (ton(min)) does not meet the minimum target of 280ns (maximum tCSLEB). Additionally, the calculated minimum required Lp value is 792.97μH. Does this mean that my design specifications are not achievable?Why is this the case, and which part of the designed specifications is unreasonable?
补充说明:








