TPS54201驱动9颗并联的LED灯,每颗灯的正向压降9.2~9.6V之间,典型值9.4V@100mA
采用模拟调光方式,PWM的频率为45K,占空比固定50%,设置LED工作电流40mA
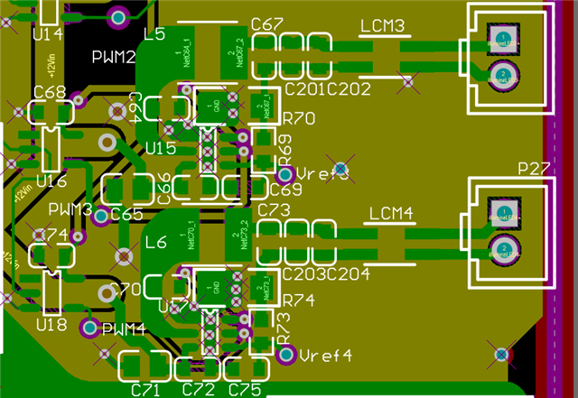
两路TPS54201布局布线相同如下图所示


测试两路输出波形如下

从开启LED到关闭LED的正常的波形如上图,在异常的时候会出现高电平阶段波形变得很粗(纹波很大),异常的时候测量SW和FB脚的波形也是纹波很大,这种异常不是必然发生,发生的概率比较低(难以复现),断电重启之后又恢复正常,这种会是什么原因导致的














