Original question:
[参考译文] BQ24650:BQ24650
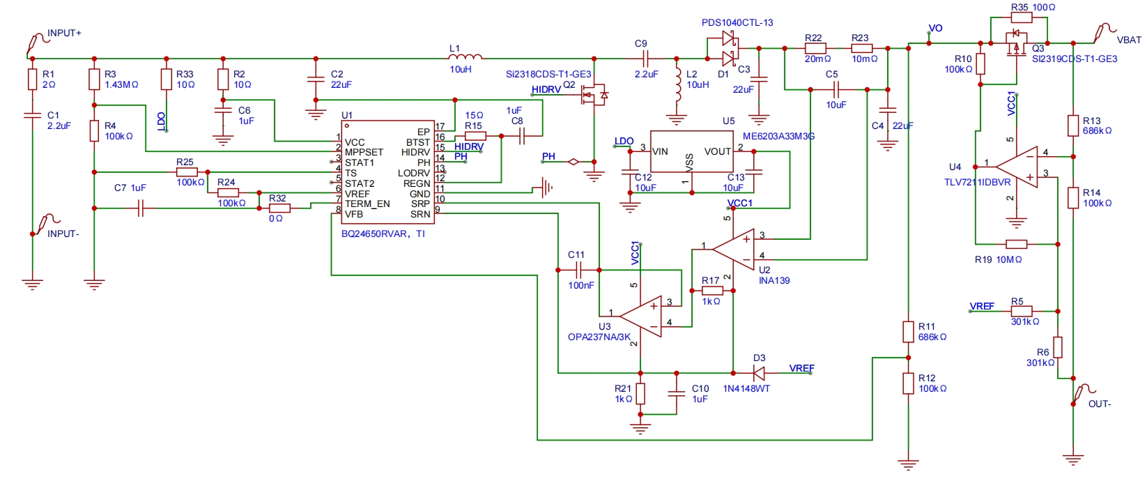
您好:关于sepic太阳能充电器,我使用的是bq24650的SEPIC方案进行设计,参考的是BQ24650 设计参考示例.pdf ,但却无法实现正常充电。我的电路板输入设置在10~28V,输出限制16.4V或以下, 16.5时输出截止。但在实际测试中,测得开路输出电压和电流为0,即便接上电池也是如此
您好,已经收到了您的案例,调查需要些时间,感谢您的耐心等待。