请教一下我把ucc28710用做DC-DC控制器怎么不工作呢?
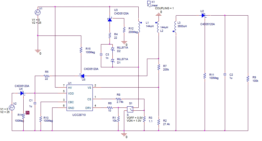
我是想做一个24V转1000V1mA的电源,使用原理图如附件。
现在的现象是加电后,DRV管脚始终是0.
This thread has been locked.
If you have a related question, please click the "Ask a related question" button in the top right corner. The newly created question will be automatically linked to this question.
你好JIAYING
用UCC28710做你的应用是不太合适的,毕竟VDD的电压最高可能就需要23V,基本上没有太多欲量。
你是做24V转1000V/1mA的隔离DC-DC吗?推荐还是用经典芯片UCC3844.
Randy,
你好!
我没有查到ucc3844.
我想了两种方法,一个是VDD直接接24V,HV 悬空。
另外一个是用低VDDon的ucc28910?
你觉得这两种方式工作吗?
多谢!
Jiaying.
非常感谢!
不过我还是想搞清楚,为啥ucc28710VDD明明可以上电到开启电压(在8V和21V之间不停的摆动)至少DRV应该有脉冲输出,然后停止。
但是实际情况是我检测不到任何脉冲。DRV始终是0V。