Other Parts Discussed in Thread: PMP41009
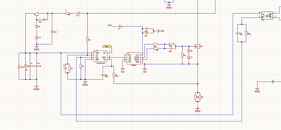
Hello, I have designed an AC-DC flyback converter with an input of 85–900 VAC and an output of 24 VDC, adopting a two-switch cascaded flyback topology that is consistent with the design of UCC28740 chip and PMP41009. My questions are as follows:
- Is the design of the transformer in the picture correct?
- The duty cycle of my MOSFET is very small. I replaced the parameters of the relevant components in the voltage feedback loop, but there was no change. Only by increasing the parameter values of the RC circuit between the control chip CS pin and the sampling resistor in the current sampling circuit can the duty cycle be increased, and changing other parameters has no effect. The output voltage of the flyback converter is normal under no-load and light-load conditions, with the duty cycle remaining at a very low level (appearing as a flat line). However, under heavy-load conditions, the duty cycle is still very small and the output voltage drops to around 15V. What could be the possible reasons for this phenomenon?



