BQ24314C: VBAT PIN接地问题

Part Number: BQ24314C


Hi ti team,

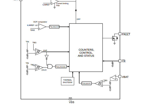
请帮忙检查下方BQ24314C原理图。另外,我不需要检查Vbat OVP保护,请问我是否可以直接将VBAT PIN直接接地,Thanks!

image.png