你好,
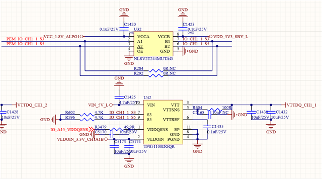
设计中有使用TPS51100DGQR这款电源芯片,该芯片输出经过一个50R的排阻上拉DQ信号(DQ是双向信号:有输入输出),发现DQ输出结束的时候,会有一个抬升的电平在经过4uS下降到0,目前验证过将TPS51100配置成高阻,0和1,并且确定生效了,都不能改变该现象,将排阻拆掉相当于断开TPS51100芯片的影响,现象恢复,如图所示,请帮忙看看有什么好的建议,谢谢!

您好,
不是VDDQSNS,是输出脚VTT(3脚)。
芯片输出经过一个50R的排阻上拉DQ信号(DQ是双向信号:有输入输出)
您是说VTT通过50R连接到DQ(双向)?