Part Number: BQ4050
HI
TI 专家们,如下问题请紧急协助确认,谢谢!
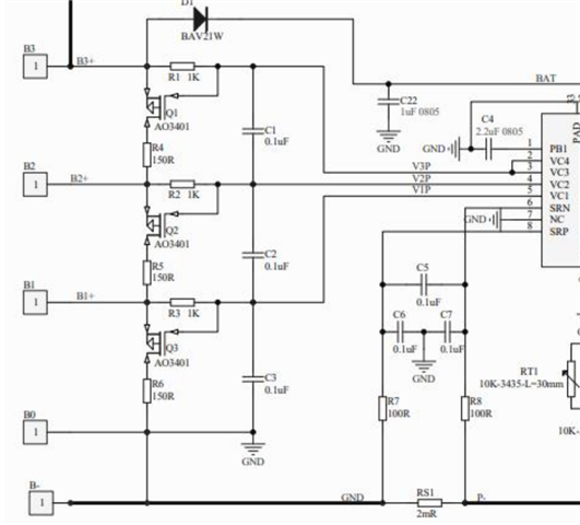
我司使用了TI 的BQ4050设计了一款3S3P的三元锂电池保护方案,电芯采用的是LG的18650电芯,电芯总容量为9000mAh。电池包使用在一款室内使用的设备上,CC充电电流1.25A/2.15A,平均放电电流约0.4A,在投入市场半年左右开始批量出现VIMR保护(我们设定的VIMR保护条件是电流小于10mA,电芯电压大于3500mV,最大压差大于300mV),目前已出现了29pcs VIMR保护的电池包。
我们已经对这些电池包做了如下检查:
1、电池包外观无明显异常或损坏;
2、电池包焊接和组装无异常,BMS上无异物;
3、拆开电芯和BMS,测试电芯无异常漏电问题;
4、测试BMS无异常漏电问题,BMS功能均正常;
5、故障电池包,使用充放电仪在高温和低温环境做电池包循环老化测试,均为复现压差变大问题;
电池的gg文件和log记录如下附件所示:
如上,请协助确认一下问题可能的原因和下一步排查方向!
谢谢!



