Part Number: LM5069
是否可用于下述场景:
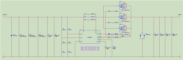
风扇板有5个120*120*90的风扇作为负载,每个风扇54V\12.96A,LM5069+MOS用于风扇板热插拔和浪涌防护功能,MOS型号:STH185N10F3-6
您好,
已经收到了您的案例,调查需要些时间,感谢您的耐心等待。
在理论上应该问题不大,但需要注意的是MOSFET的高热负载状态,
参考LM5069数据手册的Layout Guidelines,
或者开发板的设计布局等。
您好,能帮忙看一下LM5069设计是否合理吗?非常感谢
应用场景:LM5069带载5个风扇,每个风扇54\15A。
这样看问题应该不大,可以结合实际的测试看下效果