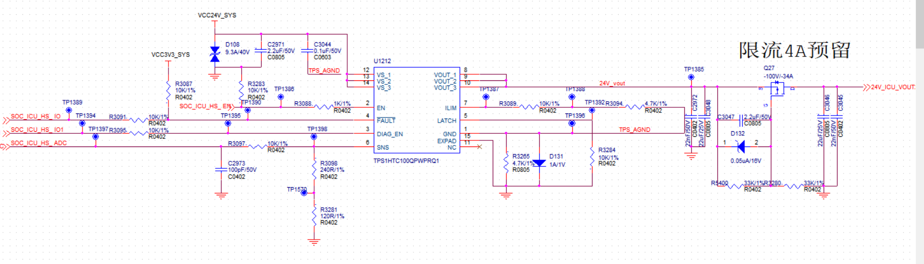
Part Number: TPS1HTC100-Q1
Hi, could you please check if there is any issue with the TPS1HTC100QPWPRQ1 circuit design?
Application scenario:
Automotive main controller, responsible for powering the central control display.
Load current of the central control display: 1 A.
The product supply voltage is 24 V.
The MOS transistor is added to prevent excessive inrush current at the moment the display is powered on, so as to avoid triggering the overcurrent protection of the high-side driver.

