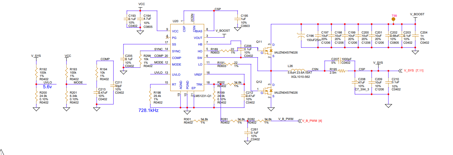
Part Number: LM51231-Q1

附件是我的原理图。我发现芯片现在只能工作在FPWM模式。我的判断方法是检测SW脚和电感电流,SW一直存在连续波形,没有停。同时电感也存在反向电流。
我做了下面几个尝试:1.MODE脚悬空2.MODE脚接10k电阻。3.使用示波器测试MODE脚电压,是小于0.4V。所有都表现为FPWM模式。
我也更换过MOS和电感,并没有任何作用。麻烦帮忙看看问题出在哪里?谢谢
我尝试移除R201,使用R193 0R电阻连接到地。然后确保这个点与AGND紧密连接。然后测试得到下面波形,波形一直连续,完全没有中断。电流一直存在反向电流。

我还做了下面的尝试:
1.更换电感和调整频率
2.更换MOS
3.确保EN脚使能的时候VCC可以输出5V
4.更改SS电容从0.1到1uF
5. SYNC脚测试噪音,然后把这个脚使用R298 0R接地。
以上所有操作都没有任何效果。我准备尝试换个芯片LM51520再试试,这个芯片只能输出20V,我会调整一下电阻再试试
黄色波形是开关节点电压,对吗?
如果是,则二极管仿真模式已经正常工作。
一旦电感器电流变为零,高压侧MOSFET应关闭,您会看到SW信号出现振荡,这是DCM操作的预期行为。振荡本身来自L和C分量之间的共振。
你说得对,从VOUT到VIN的负电感电流应该被高压侧MOSFET的体二极管阻断。
然而,当我们谈论谐振振铃时,仍然存在低压侧MOSFET,它允许负电流从GND通过低压侧体二极管回到电感器。如果你看到持续的负电流,我同意你的看法,这是不正常的,但据我所知,
平均电感器电流为零,两个方向上的振铃幅度为200mA。
为了确认DEM模式是否正常工作,需要测量高压侧栅极信号(参考SW),以查看高压侧FET何时打开和关闭。