Part Number: TPS23758
Other Parts Discussed in Thread: PMP10812
Hi Ti的专家
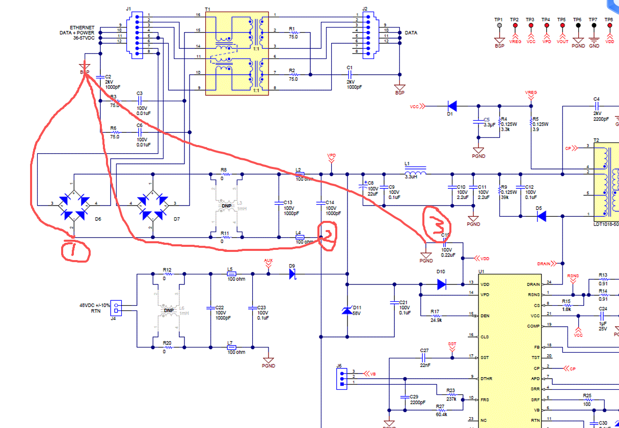
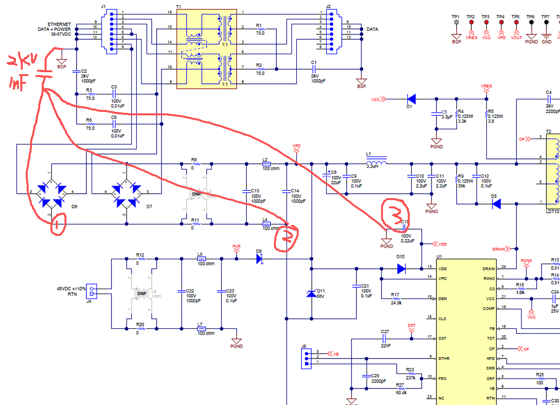
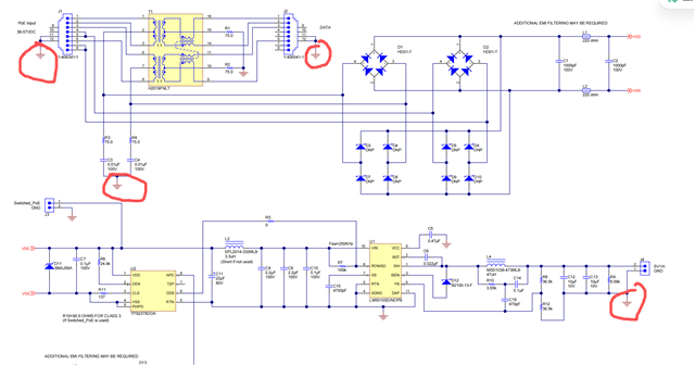
请问下,我的设备外壳是塑料的,RJ45网口也没有金属外壳,Bob smith电路是否通过如下方式连接?是否会对POE的检测造成影响?请帮忙分析下,谢谢!
1、直接接到整流桥的负极
2、直接接到TPS23758的VSS
3、直接接到TPS23758的PGND
4、BSP做一块铜箔当作虚拟外壳地,再通过一个1nF/2KV的电容连接到整流桥的负极
5、BSP做一块铜箔当作虚拟外壳地,再通过一个1nF/2KV的电容连接到TPS23758的VSS
6、BSP做一块铜箔当作虚拟外壳地,再通过一个1nF/2KV的电容连接到TPS23758的PGND


