Hi:我想多找点关于LM5642的设计资料,可否提供下,我的题目是用LM5642设计input:DC20-30V,OUTPUT:OUT1 12V 5A OUT2 5V 3A.目前看了贵方网站的资料,觉得不够详尽,设计工具也用了。是否有网上公布的DEMO 的PCB文件。
This thread has been locked.
If you have a related question, please click the "Ask a related question" button in the top right corner. The newly created question will be automatically linked to this question.
Hi:我想多找点关于LM5642的设计资料,可否提供下,我的题目是用LM5642设计input:DC20-30V,OUTPUT:OUT1 12V 5A OUT2 5V 3A.目前看了贵方网站的资料,觉得不够详尽,设计工具也用了。是否有网上公布的DEMO 的PCB文件。
Hi
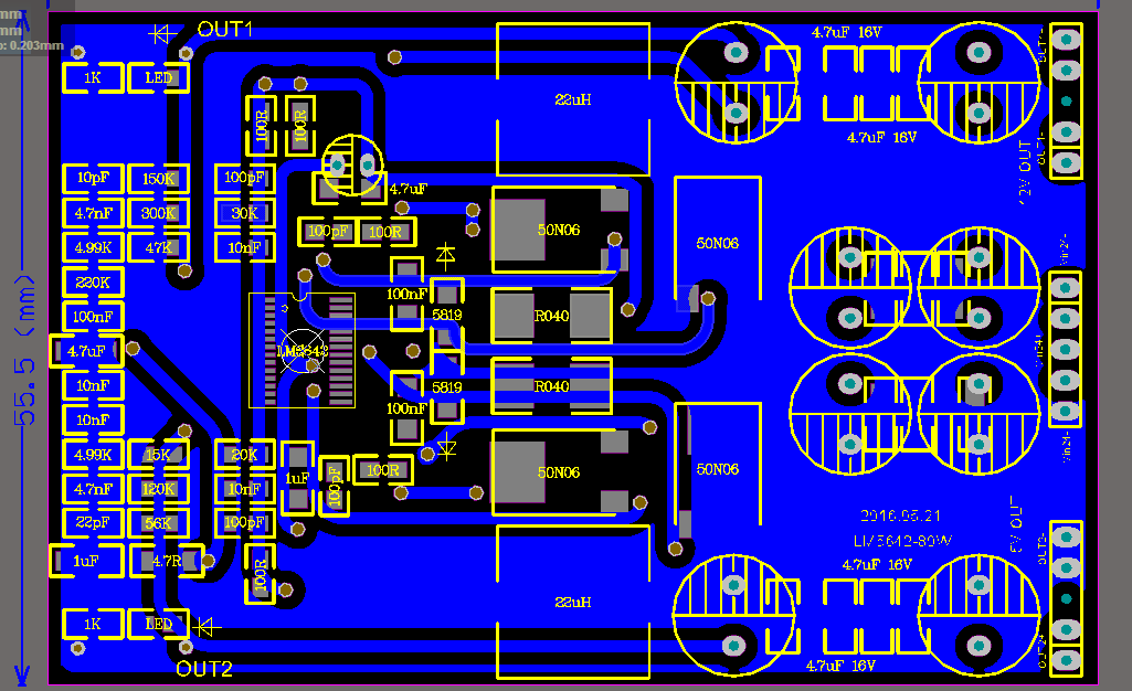
你的layout上注意一下,芯片底部的Powerpad是需要与GND焊接用于散热的。如果不接GND,芯片很容易坏。
http://www.ti.com.cn/cn/lit/ug/snva070b/snva070b.pdf 使用指南第九页第十页,您可以参考。