This thread has been locked.

If you have a related question, please click the "Ask a related question" button in the top right corner. The newly created question will be automatically linked to this question.

请教下,BQ24196的watchdog timer的作用

Other Parts Discussed in Thread: BQ24196

正在学习BQ24196的使用,手册中watchdog timer的作用没有看明白,是控制I2c通信的?

  • 其实就是I2C喂狗,如果MCU跑飞,中断喂狗,芯片进入默认工作模式。因为进入MCU主控模式会配置充电电流等参数,如果此时MCU跑飞,那BQ24196可能就工作在未知状态了,无法保证I2C会不会随机配置。一种安全机制。

    类似MCU内部的喂狗机制。

    如果你不需要,可以关掉。

    谢谢

  • 感谢回复。

    我的使用目标是,PMID一直输出5v用于模拟电路,SYS降压到3.3v用于mcu。为此我把OTG上拉到SYS把PSEL上拉到了REGN,在没有外接电源时(电池供电)需要把REG01[5:4] 初始化为10,但为什么这时连接到电脑USB口时,PG管教没有反应,各寄存器的值没有变化,用什么方式来判断插入的外接电源。

     

    谢谢

  • PG管脚需要什么反应?

    你的功能想用BQ24196相对比较难实现。

    1. USB和适配器的识别使用的PSEL管脚,由于在实际应用中已经将PSEL直接上拉了,那么BQ24196就失去了识别USB口和适配器的能力。如果你需要充电芯片进行自动识别,那么建议选择带D+/D-管脚的。

    2. PMID在进行OTG模式切换的时候,实际上并不能保证一直不断电。中间会有一个切换过程,会出现短暂断电的情况。

    谢谢。

  • 感谢回复。

    我现在想实现的功能就是

    1、插入外电源,由外电源供应PMID5V和SYS电压,没有外接电源时由电池供电,PMID5V在转换时中断几百ms无所谓,只要SYS连续。

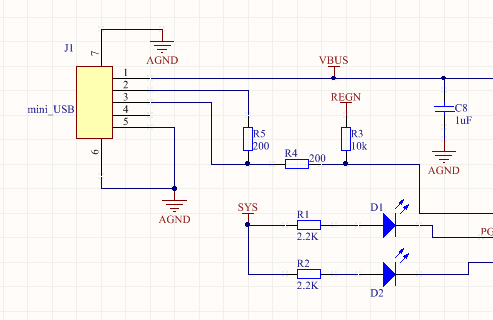
    2、我的PCB已做了连接D+设计(附图),现在就想做的是,由于电池供电要PMID输出5V,要修改REG01【5,4】=10,在外电源插入后,要修改这两位,但这时插入外电源时mcu根据什么(或寄存器)条件,进行修改。

    给个建议,谢谢。

  • 哦,这样。

    REF08 BIT7-BIT4, BIT2